Нажимая на кнопку вы соглашаетесь с нашей политикой конфиденциальности
Оставьте свои контакты, мы перезвоним,
всё обсудим, и ответим на ваши вопросы

Нужна консультация?

В статье Андрея Манюхина приводятся примеры визуализации процессных моделей как в общепризнанных нотациях в среде Business Studio, так и в свободных нотациях. Разбираются плюсы и минусы, условия применения тех или иных способов визуализации процессных моделей. Статья адресована как бизнес-аналитикам, так и менеджерам, которые интересуются процессным управлением.

Архитектура бизнес-процессов: многомерность, сценарии, способы визуализации

Введение

Современные условия характеризуются слабым представлением бизнес-заказчиков о профессиональных стандартах для специалистов в области описания и оптимизации бизнес-процессов. В этой связи хочется напомнить о существовании такого стандарта (https://abpmp.org.ru/resource/profstandard/). Много «около-процессных» специалистов заявляют об оптимизации бизнес-процессов: в последнее время набирают популярность, так называемые, «подразделения операционных улучшений», которые обычно занимаются точечными фрагментарными улучшениями на уровне операций, но преподносят это как бизнес-процессы. В результате, бизнес-заказчик теряется в многообразии методов, часто разочаровывается, появляется предвзятое негативное отношение к описанию и оптимизации бизнес-процессов, в их настоящем понимании.
Команда «Метод эффективности» имеет обширную практику построения процессных архитектур и в данной статье автор делает попытку систематизировать подходы и предоставить читателю наиболее оптимальные для каждой конкретной ситуации.

Правильный подход, ставший классикой

Рассмотрим построение процессной архитектуры на примере процессной модели закупок для операционной деятельности. Данная модель создана мной на основе практик российских и зарубежных производственных компаний в учебных целях. Модель создана с точки зрения директора по закупкам. На рис. 1 представлена контекстная диаграмма (А-0).

Рис. 1. Контекстная диаграмма процессной модели операционных закупок

Понимая окружение (контекст) процесса операционных закупок, декомпозируем процесс на 6 процессных категорий (групп процессов), как показано на рис. 2.

Рис. 2. Архитектура процесса операционных закупок, А0

Часто приходится слышать такое мнение, что процессная архитектура — вещь умозрительная и не существует никаких критериев группировки процессов в категории, и, вообще, архитектура не нужна и можно просто описывать процессы нижнего уровня. Хотел бы поделиться критериями группировки процессов. По результатам своего опыта я выделяю два основных критерия группировки процессов:
  • Единый владелец группы процессов,
  • Единый результат (выход) группы процессов.
Так, например, в представленной модели владельцами процессов инициирования закупок являются подразделения бизнес-заказчиков. В результате процессов инициирования появляется электронный документ — Заявка на закупку. Владельцем группы процессов проведения закупочных процедур является подразделение закупок, результат — решение о выборе поставщика.
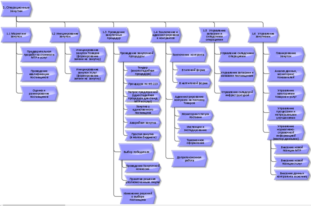
Процессная модель операционных закупок в виде реестра представлена на рис. 3.

Рис. 3. Реестр процессов операционных закупок

Как мы видим, реестр получился многоуровневый. Глядя на реестр, можно увидеть, что процесс закупки может осуществляться в отношении товаров и услуг, существует также шесть типов закупочных процедур, решение о выборе поставщика может принимать Закупочная комиссия либо уполномоченное лицо, поставщик и номенклатура могут быть уже известными или новыми, договор может быть типовым или нетиповым, таможенное оформление может потребоваться либо нет, то же самое — инспекции и экспедирование. Получается несколько десятков сценариев. Как будет выглядеть реестр процессов без архитектурного решения? А выглядеть он будет, как я начал показывать на рис. 4, имея целью посчитать количество возможных вариантов (сценариев).

Рис. 4. Фрагмент реестра процессов закупок без архитектурного решения

В реестре расписаны варианты проведения аварийной закупки, их восемь, далее я указал количество вариантов по каждому типу закупочной процедуры. В итоге, по закупке товаров получается 44 сценария, плюс — столько же по услугам. Итого, получается 88 (!) сценариев и, соответственно, процессов. Очевидно, что ряд подпроцессов будет дублирован n количество раз. Хорошо, что я семантически верно обозначил эти процессы, на практике бывает, что так чётко названия не обозначают, и появляется сотня процессов, найти нужный из которых можно только путём последовательного перебора… Такие решения часто понятны только их создателям. А бизнес-заказчик всегда одной из важных целей ставит порядок и прозрачность процессов и зон ответственности…
Конечно же, для связи процессов существуют методы отражения в виде межпроцессных взаимодействий в виде свёрнутых пулов и стрелок типа message flow. Но, опять же, чтобы эти взаимодействия увидеть, необходимо последовательно открывать все процессы. Часто бывает нужно показать наиболее важные сценарии и сделать это можно при помощи процессов-ссылок, как показано на рис. 5. На примере закупки стандартных товаров у единственного поставщика по импорту.

Рис. 5. Сценарий (процесс на ссылках) закупки стандартных товаров у единственного поставщика по импорту в нотации IDEF

Тот же самый процесс с помощью ссылок можно сделать в нотации BPMN, как показано на рис. 6.

Рис. 6. Сценарий (процесс на ссылках) закупки стандартных товаров у единственного поставщика по импорту в нотации BPMN

В реестре обычно для таких процессов завожу папку «Типовые цепочки процессов (on-demand chains of models)», как показано на рис. 7.

Рис. 7. Фрагмент реестра типовых процессов (сценариев) на ссылках

Таким образом, типовые процессы (сценарии) являют собой третье измерение процессной модели не нарушая, при этом, логики процессной архитектуры.
Несомненными плюсами такого подхода являются:
1) возможность представления архитектуры процессов, сгруппированной в логике цепочки создания ценности с отражением владельцев групп процессов,
2) возможность представления архитектуры процессов в виде сценариев, последовательности запуска тех или иных процессов. Оба представления, как показывает практика, востребованы бизнес-заказчиками.

Свободные нотации для презентационных целей

Часто аудитория слабо ориентируется в нотациях. Более того, менеджменту обычно нравятся простые красочные картинки. Ту же самую модель закупок можно изобразить вот в таком виде, как показано на рис. 8.

Рис. 8. Архитектура процесса операционных закупок в свободной нотации, на основе ARIS VAD

По сути, это — графическое представление реестра процессов. Но, для презентационных целей смотрится гораздо интереснее.
Сценарий закупки у единственного поставщика представлен на рис. 9.

Рис. 9. Сценарий закупки у единственного поставщика в свободной нотации, на основе ARIS VAD

Важно отметить, что подобные картинки хороши для понимания контекста и общего смысла, но они не предназначены для анализа процессов и формирования каких-либо выводов. Для анализа и оптимизации существуют другие нотации и методы, например, — BPMN.
Нередко приходится встречать совсем экзотические картинки с изображениями машинок, корабликов, домиков, фигурок человечков. Но, об этом, как об описании процессов даже не стоит говорить. Да, я бы и не говорил, если бы создатели таких схем не выдавали их за описания бизнес-процессов…

Выводы

Таким образом, хотелось бы подчеркнуть важность архитектурных моделей бизнес-процессов, как системной практики, позволяющей упорядочивать модели, разграничивать зоны ответственности.
Сценарии позволяют отобразить на верхнем уровне, как и в какой последовательности «включаются» процессы, что представляется важным для бизнес-заказчиков.
В презентационных целях бывает полезно для общего понимания отойти от нотации, «оживить» картинку, но, — не более того. Далее необходима кропотливая работа по описанию и оптимизации процессов.
А.Е. Манюхин,
МВА, консультант по системам управления
Май 2023 г.